시각화밖에 없다.
import pandas as pd
import numpy as np
import random as rd
import matplotlib.pyplot as plt
import seaborn as sns
from statsmodels.graphics.mosaicplot import mosaic #mosaic plot!
import scipy.stats as spst
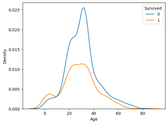
1. KDEplot
- sns.kdeplot(x='숫자', data = 데이터, hue = '범주', common_norm =False)
sns.kdeplot(x='Age', data = titanic, hue ='Survived', common_norm = False)
plt.show()
1. common_norm = False : 각각 면적의 합이 1인 그래프 2개
그래프가 겹치는 부분이 전체평균,
전체평균보다 높은 부분은 전체평균보다 더 높은 부분
외) common_norm = True : 두개의 면적의 합이 1인 그래프



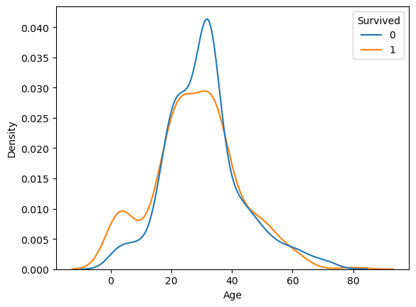
2. multiple = 'fill'
sns.kdeplot(x='Age', data = titanic, hue ='Survived'
, multiple = 'fill')
plt.axhline(titanic['Survived'].mean(), color = 'r')
plt.show()

2. 히스토그램
- histplot(bins=,hue=,mutiple='fill)
sns.histplot(x='Age', data = titanic, bins = 16
, hue ='Survived', multiple = 'fill')
plt.axhline(titanic['Survived'].mean(), color = 'r')
plt.show()


'KT AIVLE School > 데이터 분석 및 의미 찾기' 카테고리의 다른 글
| 시계열 데이터 (1) | 2024.09.13 |
|---|---|
| 이변량 분석 : 범주 → 범주 (0) | 2024.09.13 |
| 이변량 분석 : 범주 → 숫자 (2) | 2024.09.12 |
| 평균 추정과 신뢰구간 (0) | 2024.09.12 |
| 이변량 분석 : 숫자 → 숫자 (0) | 2024.09.11 |